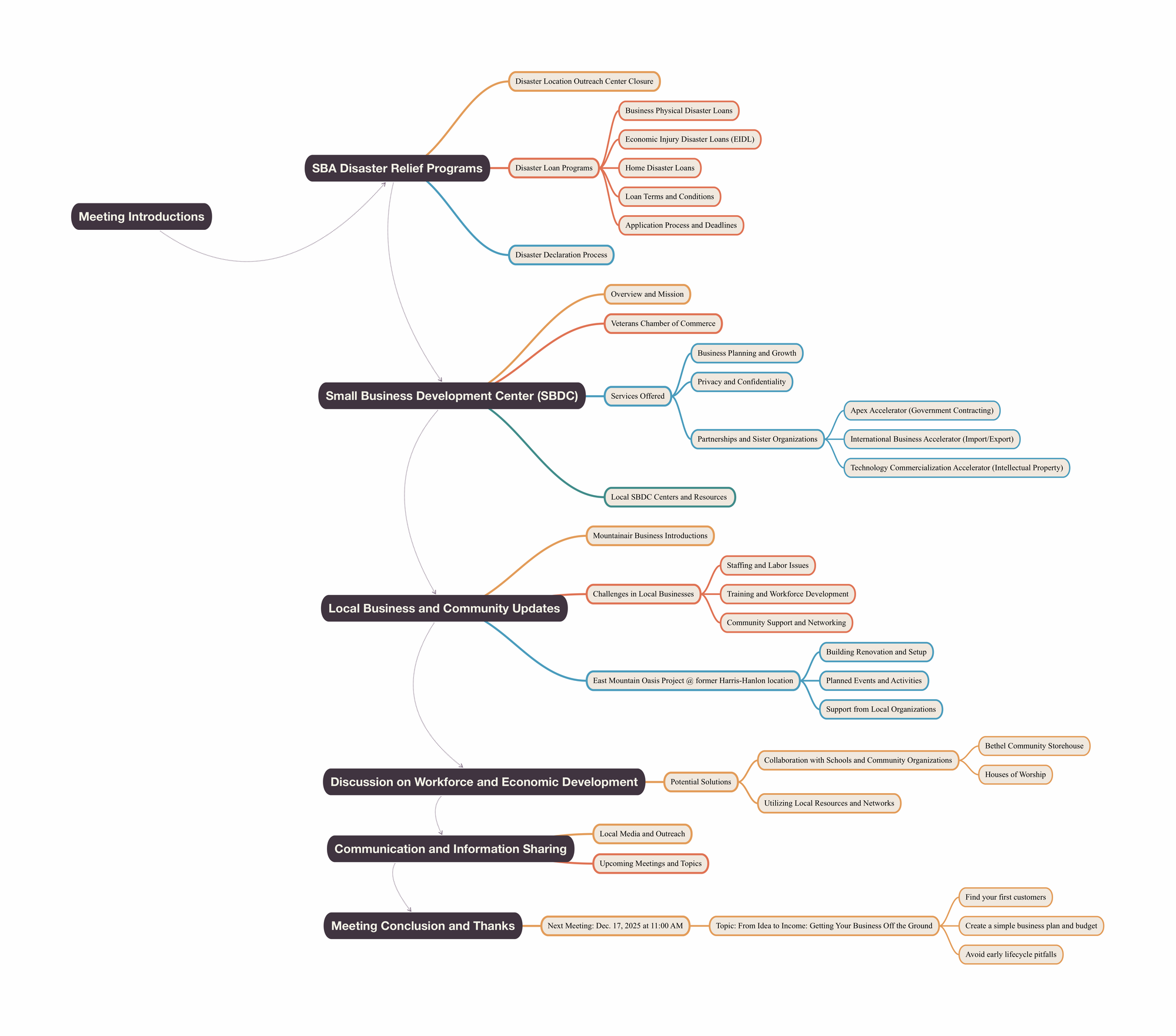
Thank you to the Small Business Administration, the UNM-Valencia Small Business Development Center, and Yesterday's Attendees

I want to reach out today to SBA representative Ferdinand Detres and SBDC Manager Vernon Mulanix to thank them for their presentations at yesterday's Rural Virtual Networking (RVN or Raven) meeting. For those who could not attend, here is a copy of the meeting audio, along with an outline and a mind map of what we discussed.


Next month's meeting will be on December 17, 2025, at 11:00 AM. Our topic will be From Idea to Income: Getting Your Business Off the Ground, and will cover:
- finding your first customers;
- creating a simple business plan and budget; and,
- avoiding early lifecycle pitfalls.
As always, after the discussion, we will have open networking. All are welcome to join.
Advertise with the Dispatch: If you are considering advertising with the Mountainair Dispatch, please get in touch with me at todd@mountainairdispatch.com or 719-496-1660. I can help with graphics and copywriting. Consider sponsoring free public access to a month's worth of news. It's a cheap - but effective - way to get your products and services in front of Torrance County readers.